RecycleBot v2.3 - Экструдер для 3D-печати

admin | 10.12.2025

3D Предпросмотр

Загрузка 3D модели...

ЛКМ: Вращение | Колесо: Зум | ПКМ: Перемещение

Галерея (8)

(0) 71 38

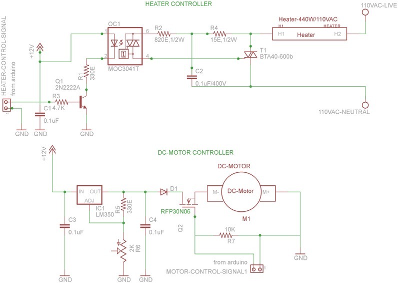
RecycleBot v2.3 - это экструдер для переработки пластиковых отходов в 3D-принтерные нити. Модель предназначена для создания filament из отходов пластика и натуральных полимеров, что способствует устойчивому производству и уменьшению отходов.

Особенности конструкции:

  • Полностью автоматизированная система с улучшенными функциями по сравнению с предыдущей версией.
  • Возможность выбора типа пластика через интерфейс клавиатуры с автоматическим обновлением температуры экструзии.
  • LCD-интерфейс для удобного мониторинга процесса.
  • Контроль температуры экструзии с возможностью ручной настройки.
  • Энергоэффективные варианты управления с использованием Triac и MOSFET.

Рекомендации по печати: Убедитесь, что секция нагревателя спроектирована и изготовлена точно, так как небольшие изменения температуры могут повлиять на механические свойства экструзированного пластика. Используйте керамические шарики для изоляции нагревательного провода и достижения равномерного нагрева.

Для добавления комментариев необходимо войти.

Информация
  • Автор: admin
  • Дата: 10.12.2025
  • Категория: 3D Печать
  • Просмотров: 71
  • Загрузок: 38
  • Лайков: 0
  • Изображений: 8
  • Файлов: 2

Скачать ZIP
Автор модели
A
admin
На сайте с: 2025
18100
Моделей
876895
Скачиваний
Все модели автора