Программируемый шприцевой насос SyriGo

admin | 10.12.2025

3D Предпросмотр

Загрузка 3D модели...

ЛКМ: Вращение | Колесо: Зум | ПКМ: Перемещение

Галерея (27)

(0) 71 172

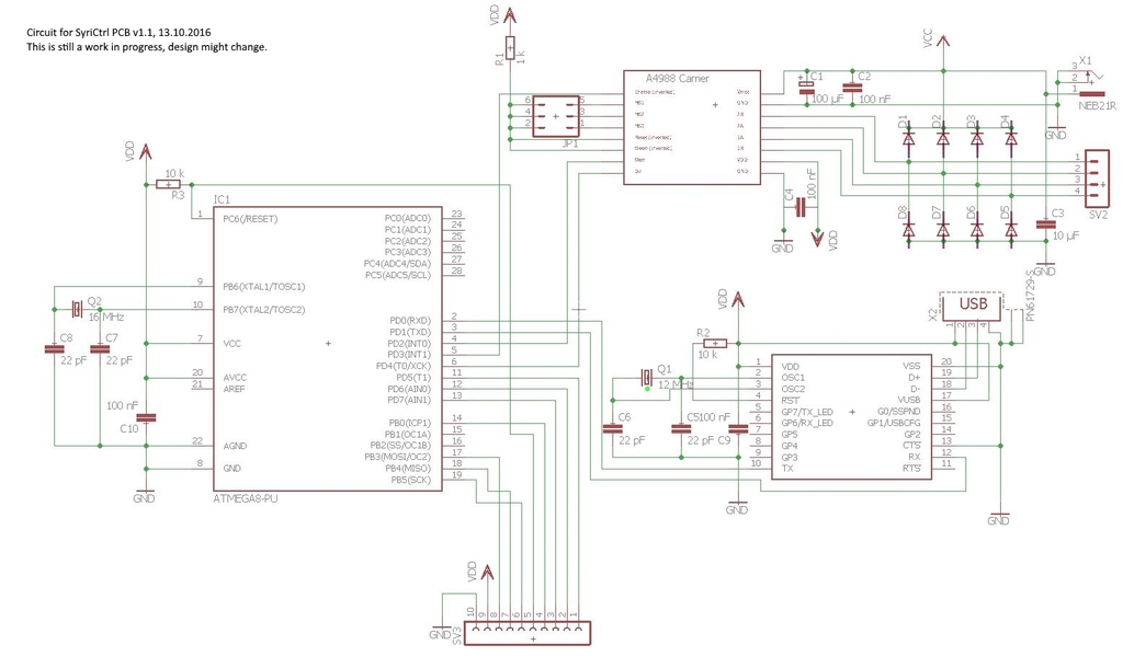
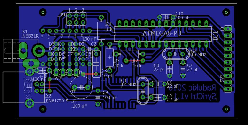
Описание модели: SyriGo - это открытый аппаратный программируемый шприцевой насос, предназначенный для лабораторного использования.

Назначение: Модель используется для точного дозирования жидкостей с помощью шприцов различного размера.

Конструкция: Насос основан на шаговом двигателе Nema17 и контроллере с поддержкой USB. Он имеет компактные размеры (28 x 7 см), полностью герметичен и включает печатную плату управления.

Особенности:

  • Легкость в печати: все пластиковые детали можно напечатать на FDM-принтере без поддержки.
  • Подходит для шприцов с наружным диаметром от 0.8 до 3.3 см.
  • Программирование на основе Gcode для управления насосом с ПК.
  • Модульная конструкция для будущих обновлений.

Рекомендации по печати: Все пластиковые компоненты должны быть напечатаны с использованием стандартных настроек FDM-принтера. Механические и электронные части доступны для заказа онлайн. Печать всех деталей можно завершить за один день.

Для добавления комментариев необходимо войти.

Информация
  • Автор: admin
  • Дата: 10.12.2025
  • Категория: Гаджеты и Электроника
  • Просмотров: 71
  • Загрузок: 172
  • Лайков: 0
  • Изображений: 27
  • Файлов: 11

Скачать ZIP
Автор модели
A
admin
На сайте с: 2025
18100
Моделей
860487
Скачиваний
Все модели автора