Коробка передач для радиоуправляемых автомобилей

admin | 10.12.2025

3D Предпросмотр

Загрузка 3D модели...

ЛКМ: Вращение | Колесо: Зум | ПКМ: Перемещение

Галерея (23)

(0) 75 119

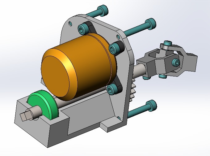
Описание модели: Эта 3D-модель представляет собой коробку передач с аутраннерным мотором, предназначенную для использования в радиоуправляемых автомобилях.

Применение: Модель используется для трансформации мощности двигателя, обеспечивая необходимое передаточное число для повышения производительности RC-автомобиля.

Особенности конструкции: Коробка передач имеет передаточное число 1000:160 (0,16) и совместима с двигателем 2830 1000Kv. В конструкции используются подшипники 626 и болты M2 и M3.

Рекомендации по печати: Рекомендуется использовать прочные материалы для печати, чтобы обеспечить долговечность и надежность конструкции.

Для добавления комментариев необходимо войти.

Информация
  • Автор: admin
  • Дата: 10.12.2025
  • Категория: Авто и Мото
  • Просмотров: 75
  • Загрузок: 119
  • Лайков: 0
  • Изображений: 23
  • Файлов: 9

Скачать ZIP
Автор модели
A
admin
На сайте с: 2025
18100
Моделей
908436
Скачиваний
Все модели автора