Держатель инструмента для Э34

admin | 01.12.2025

3D Предпросмотр

Загрузка 3D модели...

ЛКМ: Вращение | Колесо: Зум | ПКМ: Перемещение

Галерея (7)

(0) 34 26

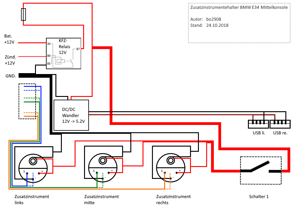
Данный аксессуар - держатель инструментов, специально разработанный для E34. В него встроены переключатель и два USB-зарядных порта, а также весь корпус обтянут кожей.

Инструкции:

  • Установите держатель инструмента в подходящее место.
  • Подключите USB-зарядные порты к источнику питания.
  • Используйте переключатель для включения и выключения.

Скачать все файлы в одном архиве:

Скачать архив (ZIP)

Список отдельных файлов:

  • E34_E32_Zusatzinstrumentehalter_Einbau-2.stl Тип: .stl | Размер: 0.51 MB
    Скачать
  • Zusatzinstrumentehalter-4er_Einbau-2.stl Тип: .stl | Размер: 0.61 MB
    Скачать

Для добавления комментариев необходимо войти.

Информация
  • Автор: admin
  • Дата: 01.12.2025
  • Категория: Гаджеты и Электроника
  • Просмотров: 34
  • Загрузок: 26
  • Лайков: 0
  • Изображений: 7
  • Файлов: 2
Скачать ZIP